

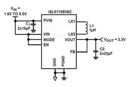
Adam Tech CA-USB-AM-AF-6FT
Manufacturer No:
CA-USB-AM-AF-6FT
Manufacturer:
Package:
Description:
Quantity:
Delivery:




Payment:







In Stock :Available
Price not displayed? Please send an RFQ, and we will respond immediately.
CA-USB-AM-AF-6FT information
Adam Tech CA-USB-AM-AF-6FT technical specifications, attributes, parameters and parts with similar specifications to Adam Tech CA-USB-AM-AF-6FT.
- Type
- Parameter
- Factory Lead Time
- 9 Weeks
- Part Status
- Active
- Moisture Sensitivity Level (MSL)
- 1 (Unlimited)
- Shielding
- Shielded
- Style
- Extension Cable
- Wire Gauge
- 24 AWG, 28 AWG
- Configuration
- A Female to A Male
- Specifications
- USB 2.0
- Length
- 6.00' 1.83m
- RoHS Status
- RoHS Compliant
Download datasheets and manufacturer documentation for Adam Tech CA-USB-AM-AF-6FT.
No product details available
User Guide
Please verify all part numbers, quantities, and packaging preferences before placing your order. If substitutions are acceptable, please indicate this clearly. For time-sensitive projects, confirm estimated delivery dates and stock availability in advance. Once submitted, changes or cancellations may not be possible, especially for items marked as non-cancellable/non-returnable (NCNR). For international shipments, please ensure all import documentation is complete and accurate to avoid delays.
MEANS OF PAYMENTFor your convenience, we accept multiple payment methods in USD, including PayPal, Credit Card, and Wire Transfer. Net terms may be available for qualified customers upon approval.
RFQ (REQUEST FOR QUOTATIONS)Please ensure the part numbers and quantities are accurate and complete when submitting your RFQ.
Provide target prices and acceptable alternatives, if any, to speed up the quotation process.
Quotations are subject to stock availability and may vary with market conditions. Prices and lead times are not guaranteed until a purchase order is confirmed. Ensure your contact details are correct to avoid delays in response.

Step1:Prepare product

Step2:Desiccant Protection

Step3:Vacuum Packaging

Step4:Individual Package

Step5:Anti-collision Filling

Step6:Packaging Box
1. Shipping starts at $40, but some countries will exceed $40. For example (South Africa, Brazil, India, Pakistan, Israel, etc.).
2. Some specific products need to reach the minimum order quantity.
3. It may cost additional remote fees for delivery if you are in a remote area.
Currently, our products are shipped through DHL, FedEx, SF, and UPS.
DELIVERY TIME1. Once the goods are shipped, estimated delivery time depends on the shipping methods you chose: FedEx International, 5-7 business days.
2. For in-stock parts, orders normally could be shipped out within 1-2days.
CA-USB-AM-AF-6FT Relevant information
The following parts are popular search parts in Integrated Circuits (ICs).
AIChipLink – Your Trusted Electronic Components Distributor
12.28 M
Listed Part Number3,000+
Leading Manufacturers4.9 M
In-stock SKU15,000+
Warehouse Area(㎡)





