

Renesas HIP6021CBZ
Manufacturer No:
HIP6021CBZ
Manufacturer:
Package:
SOIC
Description:
Audio Amplifiers 7.5mm mm SOIC
Quantity:
Delivery:




Payment:







In Stock :Available
Price not displayed? Please send an RFQ, and we will respond immediately.
HIP6021CBZ information
Renesas HIP6021CBZ technical specifications, attributes, parameters and parts with similar specifications to Renesas HIP6021CBZ.
- Type
- Parameter
- Mount
- Surface Mount
- Package / Case
- SOIC
- Published
- 1998
- JESD-609 Code
- e3
- Part Status
- Active
- Moisture Sensitivity Level (MSL)
- 3 (168 Hours)
- Number of Terminations
- 28
- ECCN Code
- EAR99
- Terminal Finish
- Matte Tin (Sn) - annealed
- Max Operating Temperature
- 70°C
- Min Operating Temperature
- 0°C
- Additional Feature
- ALSO CONTAINS 3 LINEAR CONTROLLERS
- Subcategory
- Switching Regulator or Controllers
- Terminal Position
- DUAL
- Terminal Form
- GULL WING
- Peak Reflow Temperature (Cel)
- 260
- Number of Functions
- 1
- Terminal Pitch
- 1.27mm
- Time@Peak Reflow Temperature-Max (s)
- 30
- Pin Count
- 28
- JESD-30 Code
- R-PDSO-G28
- Number of Outputs
- 4
- Operating Supply Voltage
- 12V
- Input Voltage-Nom
- 12V
- Analog IC - Other Type
- SWITCHING CONTROLLER
- Current - Output
- 25A
- Voltage - Output
- 1.8V
- Input Voltage (Min)
- 10.8V
- Control Mode
- VOLTAGE-MODE
- Frequency - Switching
- 1MHz
- Input Voltage (Max)
- 13.2V
- Control Technique
- PULSE WIDTH MODULATION
- Switcher Configuration
- PUSH-PULL
- Max Duty Cycle
- 100 %
- Length
- 17.9mm
- Height Seated (Max)
- 2.65mm
- Width
- 7.5mm
- Radiation Hardening
- No
- RoHS Status
- RoHS Compliant
- Lead Free
- Lead Free
Download datasheets and manufacturer documentation for Renesas HIP6021CBZ.
Datasheets:
HIP6021CBZ Overview
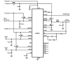
There is a device embedded in SOIC .Amp parts is possible to terminate a transmission line wAmp partsh a device matching Amp partss characteristic impedance, referred to as a 28 termination.There are 28 pins present on this device.This chip belongs to Switching Regulator or Controllers .The electronic part is mounted in the way of Surface Mount .A maximum operating temperature of 70°C ensures its reliability.To ensure reliability, it operates at a temperature of 0°C °C on a continuous basis.Furthermore, amplifier parts supplier is characterized by a ALSO CONTAINS 3 LINEAR CONTROLLERS .In this device, an analog IC SWITCHING CONTROLLER is used.There is a minimum input voltage of 10.8V supported by this device.The device is configured with 4 outputs.
HIP6021CBZ Features
SOIC package
28 pin count
4 outputs
HIP6021CBZ Applications
There are a lot of Intersil (Renesas Electronics America)
HIP6021CBZ audio amplifiers applications.
- Precision measurement
- Power control
- Information processing
- Weak signal detection
- Signal amplification
- Signal filtering
- Signal operation
- Video and image computer boards
- Medical instruments
- Television broadcasting equipment
User Guide
Please verify all part numbers, quantities, and packaging preferences before placing your order. If substitutions are acceptable, please indicate this clearly. For time-sensitive projects, confirm estimated delivery dates and stock availability in advance. Once submitted, changes or cancellations may not be possible, especially for items marked as non-cancellable/non-returnable (NCNR). For international shipments, please ensure all import documentation is complete and accurate to avoid delays.
MEANS OF PAYMENTFor your convenience, we accept multiple payment methods in USD, including PayPal, Credit Card, and Wire Transfer. Net terms may be available for qualified customers upon approval.
RFQ (REQUEST FOR QUOTATIONS)Please ensure the part numbers and quantities are accurate and complete when submitting your RFQ.
Provide target prices and acceptable alternatives, if any, to speed up the quotation process.
Quotations are subject to stock availability and may vary with market conditions. Prices and lead times are not guaranteed until a purchase order is confirmed. Ensure your contact details are correct to avoid delays in response.

Step1:Prepare product

Step2:Desiccant Protection

Step3:Vacuum Packaging

Step4:Individual Package

Step5:Anti-collision Filling

Step6:Packaging Box
1. Shipping starts at $40, but some countries will exceed $40. For example (South Africa, Brazil, India, Pakistan, Israel, etc.).
2. Some specific products need to reach the minimum order quantity.
3. It may cost additional remote fees for delivery if you are in a remote area.
Currently, our products are shipped through DHL, FedEx, SF, and UPS.
DELIVERY TIME1. Once the goods are shipped, estimated delivery time depends on the shipping methods you chose: FedEx International, 5-7 business days.
2. For in-stock parts, orders normally could be shipped out within 1-2days.
HIP6021CBZ Relevant information
The following parts are popular search parts in Integrated Circuits (ICs).
AIChipLink – Your Trusted Electronic Components Distributor
12.28 M
Listed Part Number3,000+
Leading Manufacturers4.9 M
In-stock SKU15,000+
Warehouse Area(㎡)








