

Renesas ISL6504CBZ-T
Manufacturer No:
ISL6504CBZ-T
Manufacturer:
Package:
SOIC
Description:
5V 1.27mm PMIC 5V SOIC
Quantity:
Delivery:




Payment:







In Stock :Available
Price not displayed? Please send an RFQ, and we will respond immediately.
ISL6504CBZ-T information
Renesas ISL6504CBZ-T technical specifications, attributes, parameters and parts with similar specifications to Renesas ISL6504CBZ-T.
- Type
- Parameter
- Mount
- Surface Mount
- Package / Case
- SOIC
- Published
- 2000
- JESD-609 Code
- e3
- Part Status
- Active
- Moisture Sensitivity Level (MSL)
- 3 (168 Hours)
- Number of Terminations
- 16
- ECCN Code
- EAR99
- Terminal Finish
- Matte Tin (Sn) - annealed
- Max Operating Temperature
- 70°C
- Min Operating Temperature
- 0°C
- HTS Code
- 8542.39.00.01
- Subcategory
- Power Management Circuits
- Terminal Position
- DUAL
- Terminal Form
- GULL WING
- Peak Reflow Temperature (Cel)
- 260
- Number of Functions
- 1
- Supply Voltage
- 5V
- Terminal Pitch
- 1.27mm
- Time@Peak Reflow Temperature-Max (s)
- 40
- Pin Count
- 16
- JESD-30 Code
- R-PDSO-G16
- Qualification Status
- Not Qualified
- Supply Voltage-Max (Vsup)
- 5.25V
- Temperature Grade
- COMMERCIAL
- Supply Voltage-Min (Vsup)
- 4.75V
- Number of Channels
- 4
- Analog IC - Other Type
- POWER SUPPLY SUPPORT CIRCUIT
- Operating Supply Current
- 17mA
- Adjustable Threshold
- NO
- Length
- 10.3mm
- Height Seated (Max)
- 2.65mm
- Width
- 7.5mm
- RoHS Status
- RoHS Compliant
- Lead Free
- Lead Free
Download datasheets and manufacturer documentation for Renesas ISL6504CBZ-T.
ISL6504CBZ-T Overview
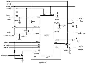
It is offered in the SOIC package in order to save space. An analog IC is used in this device, which is set to POWER SUPPLY SUPPORT CIRCUIT in this case. It has a total of 16 terminations. The peak of the reflow temperature is 260. It is equipped with a total of 16 pins. High efficiency is possible thanks to the 5V supply voltage. Currently, there are 4 channels accessible. This is a part of Power Management Circuits that has been included. The supply voltage (Vsup) should be kept above 4.75V for normal operation. Vsup (maximum supply voltage) is set to 5.25V. A supply current of 17mA is used to power this DC DC switching regulator. It is mounted according to the method of Surface Mount. It gets its energy from a 5V source. The operating temperature is indicated to be less than 70°C. The operating temperature should be more than 0°C.
ISL6504CBZ-T Features
SOIC package
Power Management Circuits subcategory
Minimum temperature of 0°C
ISL6504CBZ-T Applications
There are a lot of Intersil (Renesas Electronics America)
ISL6504CBZ-T Power Supply Control ICs applications.
- Film engineering
- Video conference system
- Large conference system engineering
- Screen lift
- Monogram lift
- Projector electric hanger lift
- Multimedia classroom
- Multi-purposed meeting room
- Command and control center
- Smart home
User Guide
Please verify all part numbers, quantities, and packaging preferences before placing your order. If substitutions are acceptable, please indicate this clearly. For time-sensitive projects, confirm estimated delivery dates and stock availability in advance. Once submitted, changes or cancellations may not be possible, especially for items marked as non-cancellable/non-returnable (NCNR). For international shipments, please ensure all import documentation is complete and accurate to avoid delays.
MEANS OF PAYMENTFor your convenience, we accept multiple payment methods in USD, including PayPal, Credit Card, and Wire Transfer. Net terms may be available for qualified customers upon approval.
RFQ (REQUEST FOR QUOTATIONS)Please ensure the part numbers and quantities are accurate and complete when submitting your RFQ.
Provide target prices and acceptable alternatives, if any, to speed up the quotation process.
Quotations are subject to stock availability and may vary with market conditions. Prices and lead times are not guaranteed until a purchase order is confirmed. Ensure your contact details are correct to avoid delays in response.

Step1:Prepare product

Step2:Desiccant Protection

Step3:Vacuum Packaging

Step4:Individual Package

Step5:Anti-collision Filling

Step6:Packaging Box
1. Shipping starts at $40, but some countries will exceed $40. For example (South Africa, Brazil, India, Pakistan, Israel, etc.).
2. Some specific products need to reach the minimum order quantity.
3. It may cost additional remote fees for delivery if you are in a remote area.
Currently, our products are shipped through DHL, FedEx, SF, and UPS.
DELIVERY TIME1. Once the goods are shipped, estimated delivery time depends on the shipping methods you chose: FedEx International, 5-7 business days.
2. For in-stock parts, orders normally could be shipped out within 1-2days.
ISL6504CBZ-T Relevant information
The following parts are popular search parts in Integrated Circuits (ICs).
AIChipLink – Your Trusted Electronic Components Distributor
12.28 M
Listed Part Number3,000+
Leading Manufacturers4.9 M
In-stock SKU15,000+
Warehouse Area(㎡).png&w=256&q=75)







