

Renesas ISL88001IH16Z-TK
Manufacturer No:
ISL88001IH16Z-TK
Manufacturer:
Package:
TO-236-3
Description:
1.8V 3 Terminals Voltage supervisor 1 Channels Min 1.8V Max 2.75V
Quantity:
Delivery:




Payment:







In Stock :Available
Price not displayed? Please send an RFQ, and we will respond immediately.
ISL88001IH16Z-TK information
Renesas ISL88001IH16Z-TK technical specifications, attributes, parameters and parts with similar specifications to Renesas ISL88001IH16Z-TK.
- Type
- Parameter
- Factory Lead Time
- 5 Weeks
- Mount
- Surface Mount
- Package / Case
- TO-236-3
- Number of Pins
- 3
- Published
- 2005
- JESD-609 Code
- e3
- Part Status
- Active
- Moisture Sensitivity Level (MSL)
- 3 (168 Hours)
- Number of Terminations
- 3
- ECCN Code
- EAR99
- Type
- Simple Reset/Power-On Reset
- Terminal Finish
- Matte Tin (Sn) - annealed
- Max Operating Temperature
- 85°C
- Min Operating Temperature
- -40°C
- Subcategory
- Power Management Circuits
- Terminal Position
- DUAL
- Terminal Form
- GULL WING
- Peak Reflow Temperature (Cel)
- 260
- Number of Functions
- 1
- Supply Voltage
- 1.8V
- Terminal Pitch
- 0.95mm
- Power Supplies
- 2/5V
- Temperature Grade
- INDUSTRIAL
- Number of Channels
- 1
- Min Supply Voltage
- 1.8V
- Operating Supply Current
- 300nA
- Max Supply Current
- 300nA
- Adjustable Threshold
- NO
- Watchdog Timer
- No
- Reset
- Active Low
- Voltage - Threshold
- 1.58V
- Reset Timeout
- 140 ms
- Min Reset Threshold Voltage
- 1.561V
- Max Reset Threshold Voltage
- 1.599V
- Threshold Voltage
- +1.58V
- Undervoltage Threshold
- 1.561V
- Overvoltage Threshold
- 1.599V
- Number of Monitored Inputs
- 1
- Length
- 2.92mm
- RoHS Status
- RoHS Compliant
Download datasheets and manufacturer documentation for Renesas ISL88001IH16Z-TK.
ISL88001IH16Z-TK Overview
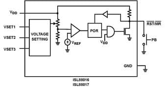
There are 3 terminals on this power management that allow it to be mounted. In this PMIC, you can find 1 functions for your reference. On this supervisor, there is a series of 1 channels that can be found. In this PMIC, you can find TO-236-3 functions for your reference. There are a number of benefits that this PMIC has in common with other Simple Reset/Power-On Reset manage ics. There is a specification for the peak reflow temperature of the package to be 260. In a 1.8V supply voltage, the power management conducts. Surface Mount mounts IC management. It is possible to subcategorize this power ic as a Power Management Circuits chip. There are 3 pins on the power managment ic. There should be a minimum voltage supply (Vsup) of 1.8V for this PMIC. The maximum supply voltage (Vsup) in this PMIC should not exceed 2.75V volts. There is a supply current of 300nA for the power management. In order to operate this power management, it requires 2/5V volts of power. At the most, voltage supervisor can work with a supply temperature of 300nA. On the power management, there are a total of 1 inputs that are monitored.
ISL88001IH16Z-TK Features
Simple Reset/Power-On Reset type
Minimum supply voltage of 1.8V
300nA operating supply current
ISL88001IH16Z-TK Applications
There are a lot of Intersil (Renesas Electronics America)
ISL88001IH16Z-TK Voltage Supervisors applications.
- Power distribution systems of infant care room
- Power distribution systems of ICU
- Power distribution systems of CCU
- emergency room
- Medical-specific isolation transformer
- Medical-specific insulation monitor
- Transformer load monitoring equipment
- External alarm
- Display equipment
- DC stabilized power supply module
User Guide
Please verify all part numbers, quantities, and packaging preferences before placing your order. If substitutions are acceptable, please indicate this clearly. For time-sensitive projects, confirm estimated delivery dates and stock availability in advance. Once submitted, changes or cancellations may not be possible, especially for items marked as non-cancellable/non-returnable (NCNR). For international shipments, please ensure all import documentation is complete and accurate to avoid delays.
MEANS OF PAYMENTFor your convenience, we accept multiple payment methods in USD, including PayPal, Credit Card, and Wire Transfer. Net terms may be available for qualified customers upon approval.
RFQ (REQUEST FOR QUOTATIONS)Please ensure the part numbers and quantities are accurate and complete when submitting your RFQ.
Provide target prices and acceptable alternatives, if any, to speed up the quotation process.
Quotations are subject to stock availability and may vary with market conditions. Prices and lead times are not guaranteed until a purchase order is confirmed. Ensure your contact details are correct to avoid delays in response.

Step1:Prepare product

Step2:Desiccant Protection

Step3:Vacuum Packaging

Step4:Individual Package

Step5:Anti-collision Filling

Step6:Packaging Box
1. Shipping starts at $40, but some countries will exceed $40. For example (South Africa, Brazil, India, Pakistan, Israel, etc.).
2. Some specific products need to reach the minimum order quantity.
3. It may cost additional remote fees for delivery if you are in a remote area.
Currently, our products are shipped through DHL, FedEx, SF, and UPS.
DELIVERY TIME1. Once the goods are shipped, estimated delivery time depends on the shipping methods you chose: FedEx International, 5-7 business days.
2. For in-stock parts, orders normally could be shipped out within 1-2days.
ISL88001IH16Z-TK Relevant information
The following parts are popular search parts in Integrated Circuits (ICs).
AIChipLink – Your Trusted Electronic Components Distributor
12.28 M
Listed Part Number3,000+
Leading Manufacturers4.9 M
In-stock SKU15,000+
Warehouse Area(㎡)







